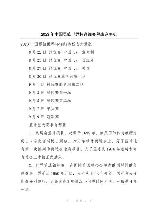
全面解析2023世界杯赛程及详情
全面解析2023世界杯赛程及详情深度梳理一届赛事如何被时间轴塑造

当球迷回顾任何一届世界杯时 记忆里最鲜活的往往不是某一场进球集锦 而是从揭幕战到决赛一路推演出的情绪曲线 2023世界杯赛程的设计与执行 正是这条情绪曲线的骨架 本文将围绕赛程结构 关键阶段节奏以及典型比赛案例 对这届赛事进行系统梳理 帮助读者从时间和结构的维度重新理解这项全球顶级足球盛事的运作逻辑
赛程总体结构与时间轴概览
从整体规划来看 2023世界杯赛程延续了现代大型足球赛事的基本框架 即先以小组赛构建广覆盖的参赛版图 随后通过淘汰赛逐步推高竞技强度和观赏门槛 在时间分配上 组委会将赛事划分为准备期 小组赛窗口 淘汰赛窗口 与冠军周四个相对清晰的阶段 每一阶段都对应不同的观赛心态与竞技重点 例如在小组赛阶段 比赛密度较高 每天分布多个开球时间段 以保证不同时区球迷都能找到适合自己的直播窗口 而到了淘汰赛与决赛阶段 节奏刻意放缓 留出充足的赛前预热与赛后讨论空间 使得每一场比赛的叙事价值被放大
小组赛阶段密集赛程如何塑造竞争格局
在小组赛阶段 2023世界杯赛程最直观的特征是高密度与高覆盖 组委会通常安排每天三到四个时段滚动开球 通过合理区分白天场 黄金档和夜场 尽可能提升场均收视表现 从竞技层面看 小组赛采用循环制 每支球队至少要打足三场 这不仅保证了基础曝光度 也给了传统强队和黑马队伍调整状态的余地 值得注意的是 赛程编排时往往将传统强队的首轮比赛放在相对醒目的时间段以拉动整体关注度 而小组末轮则在同一小组内采用同时开球的安排 以避免因提前掌握他队分数而出现消极比赛 这一细节在2023世界杯中尤为关键 某些小组出现了积分紧咬的局面 同组末轮同时间开球 迫使各队必须在信息不完全的情况下全力争胜 增加了不确定性和观赏性
以某支新晋强队为例 其在首战中因旅途疲劳和对场地不适应而爆冷失利 但密集赛程为它提供了快速修正的机会 在短短一周内连打两场 通过变阵与轮换逐步找回节奏 最终以小组第二身份出线 这也说明 合理的赛程间隔既考验球队体能储备 也检验教练组的临场调整能力
淘汰赛阶段赛程节奏与强度双重升级
进入淘汰赛后 2023世界杯赛程从数量密集转向质量优先 每一天的比赛场次减少 但关注度与对抗强度显著提升 在这一阶段 任何一场比赛都可能成为经典 因为从赛制上讲已经进入单场决胜负模式 胜者晋级 败者直接回家 为确保比赛质量 组委会在轮次之间安排了相对充足的休整期 通常是两到三天 以兼顾球队恢复和媒体造势 这种节奏也让球迷有时间消化前一轮的冷门与高光 并重新为下一轮的对决积累期待
赛程细节上 八分之一决赛往往集中在一个紧凑的时间窗内 连续几天每天两场 形成一种持续的紧张感 当赛事推进到四分之一决赛时 开球时间被更加精心挑选 多被安排在收视率最高的黄金时段 这里既有传统豪门之间的强强对话 也不乏黑马撞上热门球队的戏剧性组合 在2023世界杯上 某支一路连克强敌的黑马 便是在四分之一决赛中遭遇到赛程节奏的挑战 连续高强度对抗叠加跨城市奔波 让球队体能接近极限 最终在加时赛中惜败 这场比赛也常被拿来讨论赛程公平性与深度轮换的重要性
半决赛与决赛时间安排的战略考量
半决赛和决赛构成了2023世界杯赛程的情绪峰值区 在时间安排上 这一阶段讲究的是仪式感与全球可见度 通常两场半决赛会错开两天进行 既保证球队有足够的备战与恢复时间 也方便全球媒体将报道焦点一次聚焦于一场对决 从传播策略上看 这种分布避免了话题互相稀释 让每一场半决赛都具备单独的叙事完整度
决赛则被放置在整届赛事中最具象征意义的时间点 既要兼顾主办地的本地黄金时间 也要综合欧美及亚洲主要观赛区域的时差 以最大化覆盖 2023世界杯决赛前通常会留出至少四到五天的间隔 这段时间被媒体形容为冠军倒计时窗口 球队利用这段时间进行封闭训练 战术演练 以及有节奏地接受媒体采访 而球迷则通过官方纪录片 专题节目和数据分析加深对这场巅峰对决的理解 从赛程设计视角看 这种较长的间隔不只是出于体能与后勤考量 更是为了给决赛赋予一种接近节日的仪式属性
多主办城市与跨区域移动对赛程的隐性影响

2023世界杯赛程的另一个重要特点在于多城市多球场承办机制 这在丰富观赛体验的同时 也给赛程规划带来了不少隐性变量 城市之间的距离 航班班次 天气差异 都会通过旅途疲劳和生物节律变化影響球员状态 因此 组委会在编排赛程时通常会遵循两个基本原则 一是尽量让同一球队在小组赛阶段集中在相邻城市或同一赛区 减少跨区飞行 二是在跨大区移动后 为球队预留至少两天缓冲期 用于恢复和适应当地气候
以某热门球队为例 它在小组赛阶段被安排在气候相对温和的沿海城市 连续三场都在短途车程范围内完成 这使得球队能将更多精力投入技战术磨合 进入淘汰赛后 虽然不得不进行一次长距离迁移 但赛程为其设计了三天的恢复窗口 包括适应训练与媒体义务 分析人士认为 这种对热门球队的微妙照顾 实际上也是出于商业和观赏层面的双重考量 毕竟热门球队走得越远 整体收视表现与赞助回报就越可观

从赛程到叙事世界杯如何被时间顺序讲述
如果将2023世界杯看作一部长篇连续剧 那么赛程就是事先写好的剧情大纲 小组赛负责设定角色与埋下伏笔 淘汰赛则通过不断升级的对抗强度推动剧情走向高潮 决赛则是所有线索的集中收束 在这一过程中 某些看似不起眼的赛程安排 例如两支风格互补的球队被分在同一小组 或是传统强队在八分之一决赛便相遇 都可能直接改变整届赛事的叙事方向 因此 当我们在回顾2023世界杯赛程及详情时 不妨同时思考两个问题 一是这些时间与对阵的组合如何影响球队命运 二是它们又如何塑造了球迷记忆中的那条情绪曲线